Pregunta de Alejandro Pinzon
Pregunta:
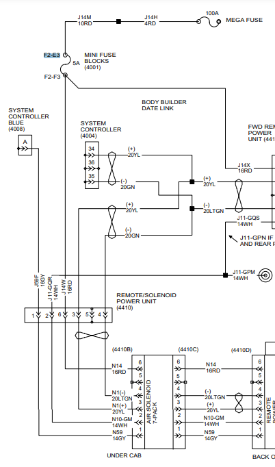
¿Por qué no trabaja el PDL, DIFF LOCK, PTO ni CORNETAS?
Respuesta:
Saludos amigos:
Debemos revisar si el camión viene equipado con un paquete de 7 solenoides. En este caso, este paquete es multiplexado, es decir, que las señales para operar los solenoides viajan a través de un par de cables amarillo y verde trenzados. Probablemente, todos los solenoides están afectados, de manera que lo más seguro es que hay un problema con el paquete de solenoides. Hay que revisar tanto la señal de 12 V que viene del módulo ESC, el fusible de 5 A ubicado en el paquete de fusibles en el compartimiento motor y la tierra. Si estas señales están bien, lo más probable es que necesites reemplazar el paquete de solenoides (sin los solenoides, estos se pueden instalar en el nuevo paquete).
